Étudiant BTS SIO SLAM · Passionné par le front-end, le design et les applications web modernes.
Je m'appelle Josué Kialengela-Tazi, étudiant en 2ᵉ année de BTS SIO, option SLAM. Passionné par le développement web et mobile, j'aime concevoir des interfaces intuitives et performantes.
Je maîtrise HTML, CSS, JavaScript, PHP, Python, Kotlin, SQL et je suis toujours motivé à relever de nouveaux défis techniques.
Actuellement à la recherche d'une alternance en Bac+3, avec une préférence pour le front-end et l'UX/UI design.
HTML5
CSS3
JavaScript
Python
PHP
Kotlin
Angular
Bootstrap
SQL
PhpMyAdmin
GitHub
VS Code
Ubuntu
Figma
WordPress
Trello
PrestaShop
ShopifyLycée Leonard de Vinci — Melun
Formation orientée développement d'applications. Projets en HTML, CSS, JavaScript, PHP, SQL, Python. Spécialisation gestion BDD et applications web.
Université Sorbonne Paris Nord — Villetaneuse
Bases scientifiques et technologiques : mathématiques, informatique et logique scientifique.
Lycée Henri Wallon — Aubervilliers
Spécialités Mathématiques & Physique-Chimie. Compétences en logique et résolution de problèmes.
Ouéso Agency — Noisy-le-Grand
Barber Shop Norvegien 007
Franprix
Portfolio statique en Bootstrap 5 avec Pelican. Navigation fluide et responsive, présentation de compétences et projets.
Application de recherche de films via l'API TMDb. Tri par genre, affiches, notes et résumés en temps réel.
Application de recherche musicale avec intégration YouTube et création de playlists temporaires.
Jeu d'aventure inspiré de Pokémon en Kotlin : capture, évolution, combats et exploration de zones.
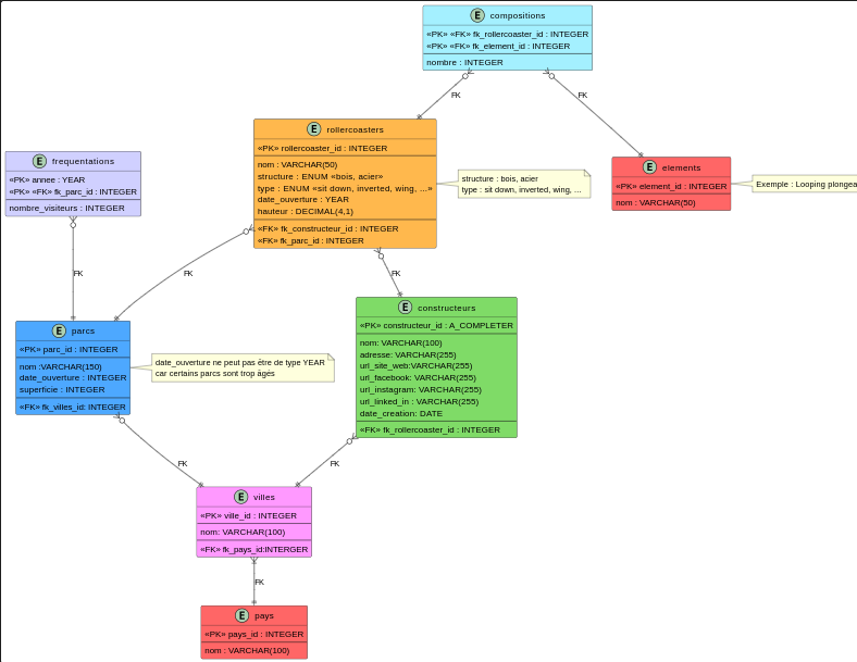
Base de données sur les parcs et montagnes russes d'Europe. UML, SQL, MariaDB.
Reproduction fidèle du moteur de recherche Google en HTML et CSS avec barre fonctionnelle.
Application front-end en Angular : architecture modulaire, gestion des routes, préparation API.
Site e-commerce dédié aux jeux vidéo : panier, affichage produits dynamique, design responsive.
Application full-stack PHP + Bootstrap connectée à l'API TMDb. Recherche par titre, genre, acteur.
Je suis à la recherche d'une alternance Bac+3 à partir de la prochaine rentrée. N'hésitez pas à me contacter pour discuter d'une collaboration.